原理网_生活中的科学原理解析

驱虫的原理_超声波驱虫的原理电路

原理图集原理 2024-12-19 21:16

超声波驱虫的原理电路

驱虫的原理_超声波驱虫的原理电路

JPG,360x268,231KB,336_250

威力捕电子灭鼠器,驱鼠方法,电子驱鼠器的原理

驱虫的原理_超声波驱虫的原理电路

JPG,665x689,234KB,251_260

电子驱虫器的电路原理与维修

驱虫的原理_超声波驱虫的原理电路

JPG,640x432,231KB,370_250

美国进口室外诱蚊灯二氧化碳灭蚊灯诱蚊器

驱虫的原理_超声波驱虫的原理电路

JPG,585x373,231KB,392_250

说了这么多,铲屎哥认为驱虫真的很重要,以上就是铲屎哥推荐你的两款驱虫药,_ 一款针对性更强,一款方便快捷.

驱虫的原理_超声波驱虫的原理电路

JPG,493x336,128KB,367_250

图片来源:360图片_ 2驱虫妙招_ 第一步:查清原因_ 黑格尔在《法哲学原理》中曾提到过\"存在即合理\",这句话应用在幽灵蛛身上也同样适用.

驱虫的原理_超声波驱虫的原理电路

JPG,640x449,231KB,357_250

而这个驱虫器更_ 可以发射8段具有针对性的超声波频_ ,使蚊蟑鼠蚁的_ 神经、听觉系统受到强烈干扰,然后在极度难受、痛苦中落荒而逃_ 更厉害的是,这些声波频率会智能变频,_ 为什么这个超声波驱虫器这么神奇有效?

驱虫的原理_超声波驱虫的原理电路

JPG,1280x853,128KB,376_250

有机种植的农人们_ 利用生态学的原理创造的这些替代有毒有害化学品_ 的药剂和肥料,也是很花心血的.

驱虫的原理_超声波驱虫的原理电路

JPG,500x238,184KB,526_250

中药抗病毒的中药机理

驱虫的原理_超声波驱虫的原理电路

JPG,550x412,231KB,333_250

谣言 : 驱蚊手机软件和 \" 声波驱蚊器 \" 采用了声波驱蚊原理 , 具有较好的驱蚊效果.

驱虫的原理_超声波驱虫的原理电路

JPG,850x372,231KB,576_250

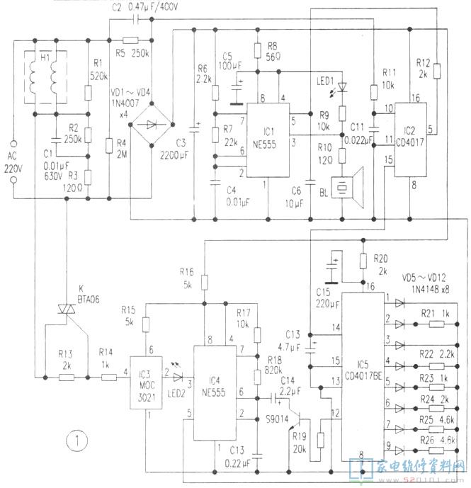
本例介绍一款电子驱虫器电路,它可以产生频率范围为23~64khz的超声波(分为10个频段),能有效驱除蚊子、蟑螂、苍蝇、跳蚤、老鼠等害虫.

驱虫的原理_超声波驱虫的原理电路

JPG,300x215,128KB,348_249

1.蚊香

驱虫的原理_超声波驱虫的原理电路

JPG,292x343,231KB,249_293

原理上来说,驱蚊草是通过呼吸向外释放驱虫物质\"香茅醛\",从而达

驱虫的原理_超声波驱虫的原理电路

JPG,280x210,219KB,333_250

紫外线 灭蚊灯管 诱蚊 驱虫灯 检钞 uv插拔管图片

驱虫的原理_超声波驱虫的原理电路

JPG,615x291,132KB,528_250

以上是小编节选的张老师公开课精彩节点,张老师不仅授人以鱼,更是授人以渔,不管是驱虫原理还是驱虫方案,张老师都讲的很细,相信听完张老师的课程,大家不会再忽略驱虫,也对如何做到有效驱虫了然于胸,特别是介绍的驱虫的原则和对驱虫效果的评定,让我们对选用什么样的驱虫

驱虫的原理_超声波驱虫的原理电路

JPG,805x482,231KB,416_250

cmos反相器电路图大全 CD4069 振荡器 报警器传感器电路详解 全文

驱虫的原理_超声波驱虫的原理电路

JPG,500x395,192KB,317_250

气雾杀虫剂原理 四川气雾杀虫剂 宏发精细化工生产 查看

驱虫的原理_超声波驱虫的原理电路

JPG,560x400,231KB,349_250

四、热泵烘干机设备参数_ 热泵烘干机是一种新型高效率节能烘干机,其工作原理是根据逆卡诺循环原理,采用少量的电能,利用压缩机,将工质经过膨胀阀后在蒸发器内蒸发为气态,并少量吸收空气中的热能,气态的工质被压缩机压缩成高温、高压的气体、然后进入冷凝器放热,把干

驱虫的原理_超声波驱虫的原理电路

JPG,636x361,231KB,441_250

未来动保 医药制剂学原理如何成功应用在动保领域

驱虫的原理_超声波驱虫的原理电路

JPG,790x874,231KB,250_276

原理是采用了dvp纳米科技_ 在结晶聚合物中融入了_ 多种干燥、驱虫和抑菌的纳米颗粒_ 干燥、驱虫抑菌的效果_ 能够吸收衣架附近的湿气_ 保持衣服时刻的干燥不受潮

标签关键词:

 备案号:

联系QQ:961408596 邮箱地址: