烟雾报警什么原理_烟雾报警图片
烟雾报警器原理图详解
gif,300x400,19463b
光电烟雾传感器原理
jpg,324x600,27548b
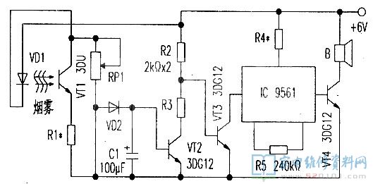
烟雾报警器电路原理图
jpg,220x318,10377b
烟雾报警器原理
png,426x708,101184b
烟雾报警器的介绍
jpg,261x529,25519b
烟雾报警器电路原理
png,566x604,152843b
烟雾报警器电路图大全 六款模拟电路设计原理图详解
jpeg,543x774,40330b
我的第一个diy 烟雾报警器
,"height":550x750,107549b
mq 2烟雾报警器电路工作原理
jpeg,493x816,43755b
烟雾报警器的制作原理,电工学习宝典,看完收藏,上海民熔
png,557x973,46418b
简易烟雾报警电路原理图与PCB工程 Altium Designer 单片机论坛
jpg,242x492,70770b
烟雾报警器电路 三
gif,324x600,79758b
烟雾报警器电路图
jpg,352x616,52424b
一天一个电路分析 第三季 电路分析 第二十四弹 红外烟雾报警器
png,618x623,65916b
PCF8591四路采集串口显示程序及原理图 附MQ2烟雾报警器资料 51单片机 单片机论坛
jpg,262x589,11466b
总之,烟雾探测器主要是利用放射性物质发出的射线能够局部电离空气,使之具有导电的特性,而由于烟雾的作用,使这种导电特性减弱,然后通过分析装置的分析比对,从而实现判断产生烟雾的报警.
jpg,460x651,42264b
烟雾报警器原理
jpeg,744x851,114971b
我的第一个diy 烟雾报警器
jpg,371x571,24002b
烟雾报警器的制作
png,634x613,31755b
单片机烟雾报警器程序 pcb 原理图


















