空调开静音原理是什么_空调静音模式图标(3)
原理图集原理 2025-02-21 21:32
中央空调温控器开关 液晶温控器温控器,电动阀,空调专用设备,暖通专用设备 空调温控器的原理
汽修案例 10年大众CC出现空调开启 一会就自动切断
图中是嵌入式空调里面的水位报警开关 请问一下它的原理是什么 谢谢
汽车起重机空调工作原理
海信KFR 26GW 77ZBP变频空调电路原理与分析
空调的原理结构和分类与维修保养
空调的原理结构和分类命名及维修保养
空调的原理结构和分类与维修保养
汽车知识大全 空调系统的检查及保养
中央空调温控器怎么接线呢 亲们
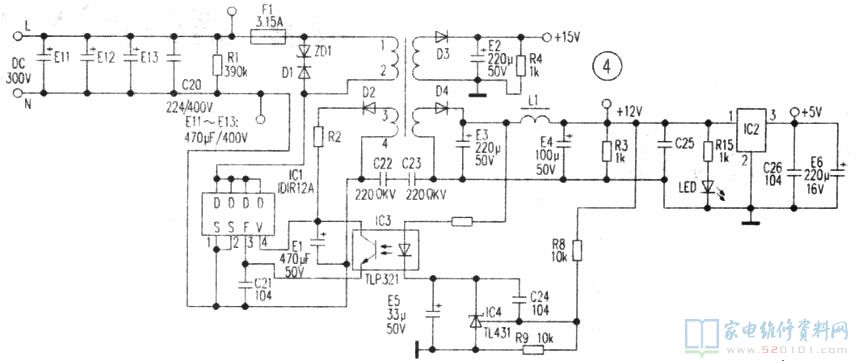
空调室外机开关电源电路工作原理
定频空调电路工作原理,99 的人不知道短开用定频更省电
海信直流1.5P变频空调器的室外机电路原理分析











