metoo是什么原理制作_上环是什么原理图片(2)
原理图集原理 2025-02-28 23:15
31个机械制图原理动图,这次真的简单易学
典型窗口比较器电路图大全 六款典型窗口比较器电路设计原理图详解
2016年最值得关注的16个网页设计趋势
怀集英语 困难户 的救星来了,0元搞定一学期英语单词
Get农学领域 标志物筛选 机理研究的代谢组学实验设计方案
图文版 WWDC 设计分会 基础设计原理 心智模型与邻近性
新能源车电池咋回收
LVDT四线制的原理,最好能配图说明,急求 谢谢了
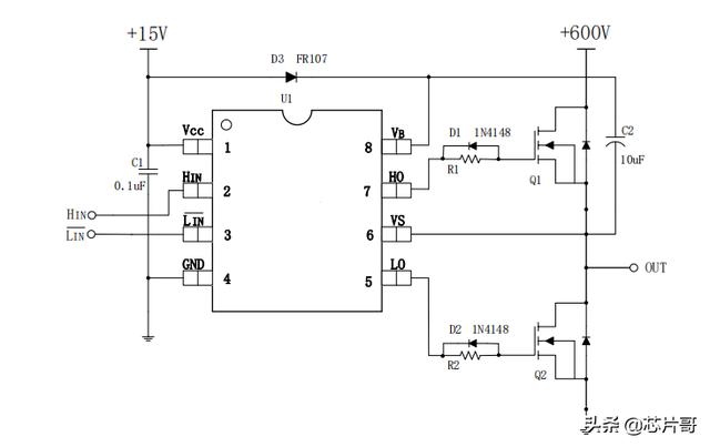
4个mos管驱动的全桥电路原理 600V无刷电机控制器,它的MOS管的驱动电路方案如何设计 ...
冒牌高新企业的 灭顶之灾 从北京到五线城市,都要撕下你们的 画皮
小东通过查阅资料,根据铁在空气中生锈的原理,设计了如图所示的实验装置,来测定空气中氧气含量 装置中的饱和食盐水 活性炭会加速铁生锈 已知广口瓶的有效容积为242mL
在quartusii如何设计出一个 3 位的十进制加法计数器的原理以及它的设计电 基于PT100热电阻传感器的温度采集系统设计资料...
37张机械动态原理图,看完我全明白了
你会选APS供应商吗 注意这几点












