面向切面原理是什么_墙的切面是什么
aop面向切面编程的概念_ 面向切面编程(aop是aspect oriented program的首字母缩写),在运行时,动态地将代码切入到类的指定方法、指定位置上的编程思想就是面向切面的编程.
png,380x785,119464b
深入理解spring aop面向切面编程和ioc控制反转原理
jpg,394x763,28806b
测试代码_ aop简介_ 面向切面编程_ )是一种新的方法论.
png,490x593,70170b
spring框架的控制反转 ioc 和面向切面编程 aop
png,391x747,31736b
spring aop 面向切面编程
,"height":482x739,81038b
aop: aspect oriented programming,面向切面编程.
,"height":292x393,48636b
这就是aop首要解决的问题了!
png,273x615,16822b
简单来说,所谓代理就是利用面向对象的多态性去生成一个子类,把子类当作父类来使用,同时子类覆写了父类的方法,从而达到对父类方法进行增强或改变行为的效果._ (
jpg,2361x1251,195666b
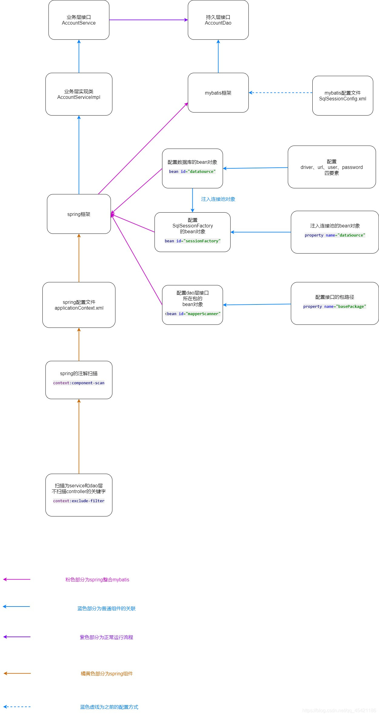
ssm企业级框架整合结构图
png,932x1171,344362b
spring思维导图,让spring不再难懂 aop篇
,"height":377x700,16954b
ios数据埋点统计方案 附demo 运行时method swizzling机制与aop编程 面向切面编程 ... 移动开发 ios 开发 csdn博客
png,466x874,148576b
java设计模式 05 代理模式模式
png,527x1020,142137b
原先我们将 web 应用的复杂度直接暴露给了 tomcat,现在 spring 通过控制反转 ioc 和面向切面编程 aop 等新技术接管了 web 应用的复杂度.
png,369x230,3766b
aop 面向切面编程
png,444x782,20216b
aop面向切面编程
,"height":202x402,9297b
ios数据埋点统计方案 附demo 运行时method swizzling机制与aop编程 面向切面编程
jpg,228x500,22047b
基于scrapy分布式爬虫的开发与设计
png,419x640,172969b
深入了解aop面向切面和动态代理机制
png,282x510,179149b
剑指offer spring springioc原理
png,112x223,7166b
如图所示,匝数n=100匝、截面积s=0.2m2、电阻r=0.5Ω的圆形线圈mn处于垂直纸面向里的匀强磁场内,磁感应强度随时间按b=0.6+0.02t(t)的规律变化,处于磁场外的电阻r1=3.5Ω,r2=6Ω,电容c=30μf,开关s开始时未闭合,求:














